william威廉亚洲官方新闻
公司在大豆品质遗传研究方面取得新进展
发布人: 发布日期: 2017-05-25 浏览次数:
2017年5月,公司国家大豆改良中心喻德跃教授课题组在遗传学著名期刊《PLoS Genetics》(5-Year Impact Factor =7.48)发表研究论文“An R2R3-type MYB transcription factor, GmMYB29, regulates isoflavone biosynthesis in soybean”(doi: 10.1371/journal.pgen.1006770)。论文第一作者为褚姗姗、王娇和朱莹,该研究由公司与河威廉希尔中文网站平台业大学、中国科学院遗传与发育生物学研究所、九江学院等单位协同完成。
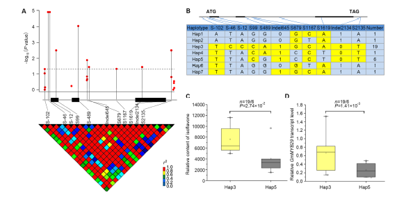
异黄酮是具有多种功能的生物活性物质,在植物的防御及共生系统中发挥重要作用。异黄酮含量是大豆的重要品质性状之一,是复杂的数量性状,目前对大豆异黄酮生物合成的调控机制了解很少。该研究应用高通量大豆355K SNP芯片,通过全基因组关联分析,克隆了一个与大豆异黄酮含量相关的R2R3型 MYB 转录因子基因(GmMYB29)。结合组织表达分析、瞬时表达分析、遗传转化和候选基因关联分析等研究,证明GmMYB29对大豆异黄酮的生物合成具有正向调控作用,从而为大豆异黄酮分子育种提供新的基因信息。
近年来,喻德跃课题组以大豆为主要材料,开展植物分子遗传与生物技术的系统性研究工作,在PLoS Genetics, Plant Physiology,Plant Cell & Environment,Journal of Experimental Botany,Plant Molecular Biology等国际刊物发表论文100多篇,为大豆分子设计育种的开展奠定了重要的基础。
- 上一篇: 公司棉花遗传学和基因组研究取得新突破
- 下一篇: 2017年国际模型比较与改进项目小麦组年会召开